畅颐康养 · 未来城市之光

以智慧科技赋能养老服务,构建大健康生态体系,让生活更美好

企业简介

深耕智慧康养领域,打造一站式民生服务平台

企业简介

山东颐行健康科技有限公司

山东颐行健康科技有限公司(简称:颐行健康)是北京龙博科技有限公司的全资子公司,专注于畅颐康养智慧服务平台的运营与管理,为居民提供大健康、养生和养老等全方位民生服务。

北京龙博科技有限公司成立于2010年7月,其前身北京海光伟业成立于2004年,由来自中软国际、东软集团等国内大型软件外包公司的骨干技术人员创办,主营业务为信息化平台定制开发,拥有深厚的技术积累和丰富的行业经验。

公司依托集团强大的技术研发实力,将互联网、物联网、大数据、人工智能等前沿技术与康养服务深度融合,致力于成为国内领先的私域平台公司,目前已服务全国30+城市,合作机构超200家,累计服务用户超100万人次。

核心优势

运营政策发展,构筑行业领先壁垒

技术研发优势

16年技术沉淀,拥有50+核心技术专利及软件著作权,自研微服务架构支撑高并发场景,系统稳定性达99.9%以上。

资源整合优势

整合全国优质康养资源,与三甲医院、养老机构、社区服务中心建立深度合作,形成完整的服务闭环。

运营服务优势

专业运营团队提供7×24小时服务支持,定制化解决方案满足不同场景需求,客户满意度达95%以上。

政策合规优势

紧跟国家养老政策导向,率先通过等保三级认证,数据安全合规,符合民政、卫健等多部门监管要求。

发展历程

十六载深耕细作,见证智慧康养行业发展

2004年
海光伟业成立
北京海光伟业科技有限公司成立,主营业务涵盖矿山安全、系统集成、软件开发,开启创业征程,为后续技术积累奠定基础。
2010年
龙博科技启航
北京龙博科技有限公司成立,前身为海光伟业,在原有业务基础上新增软件定制开发服务,拓展至政务、医疗等领域,年营收突破千万。
2015年
东方德惠成立
北京东方德惠科技有限公司成立,专注运营由龙博科技定制开发的"物资采购平台",完善产业布局,服务超500家企事业单位。
2020年
战略转型康养
洞察养老行业发展机遇,组建专业团队研发畅颐康养智慧服务平台,完成首轮产品迭代并落地试点项目。
2025年
颐行健康诞生
山东颐行健康科技有限公司成立,负责运营"畅颐康养智慧服务平台",正式进军智慧康养领域,获千万级天使轮融资。

业务架构

三大核心业务板块,构建智慧生活生态

畅颐康养
以用户核心需求为出发点,以养老产业为核心,整合各类相关产业资源。推进"互联网+"行动,将信息技术、人工智能和互联网思维与居家养老服务机制建设相融合,提供健康监测、紧急救助、生活照料、精神慰藉等全方位康养服务。
核心业务
智慧物业
通过移动互联网、物联网、云计算、大数据等信息化、智能化技术的集成应用,全面打通小区管理的关键节点和管理难点,解决物业企业与业主的实际需求问题,形成闭环高效的物业管理服务体系,提升物业运营效率30%以上。
支撑业务
智慧社区
运用互联网、移动互联网、物联网、大数据、云计算、AI等技术,加强社区治安防控、完善社区治理、提升社区服务、强化物业服务能力,助力构建智能安全的新型社区,已落地100+智慧社区项目。
延伸业务

技术实力

前沿技术驱动,打造稳定可靠的服务平台

技术架构优势

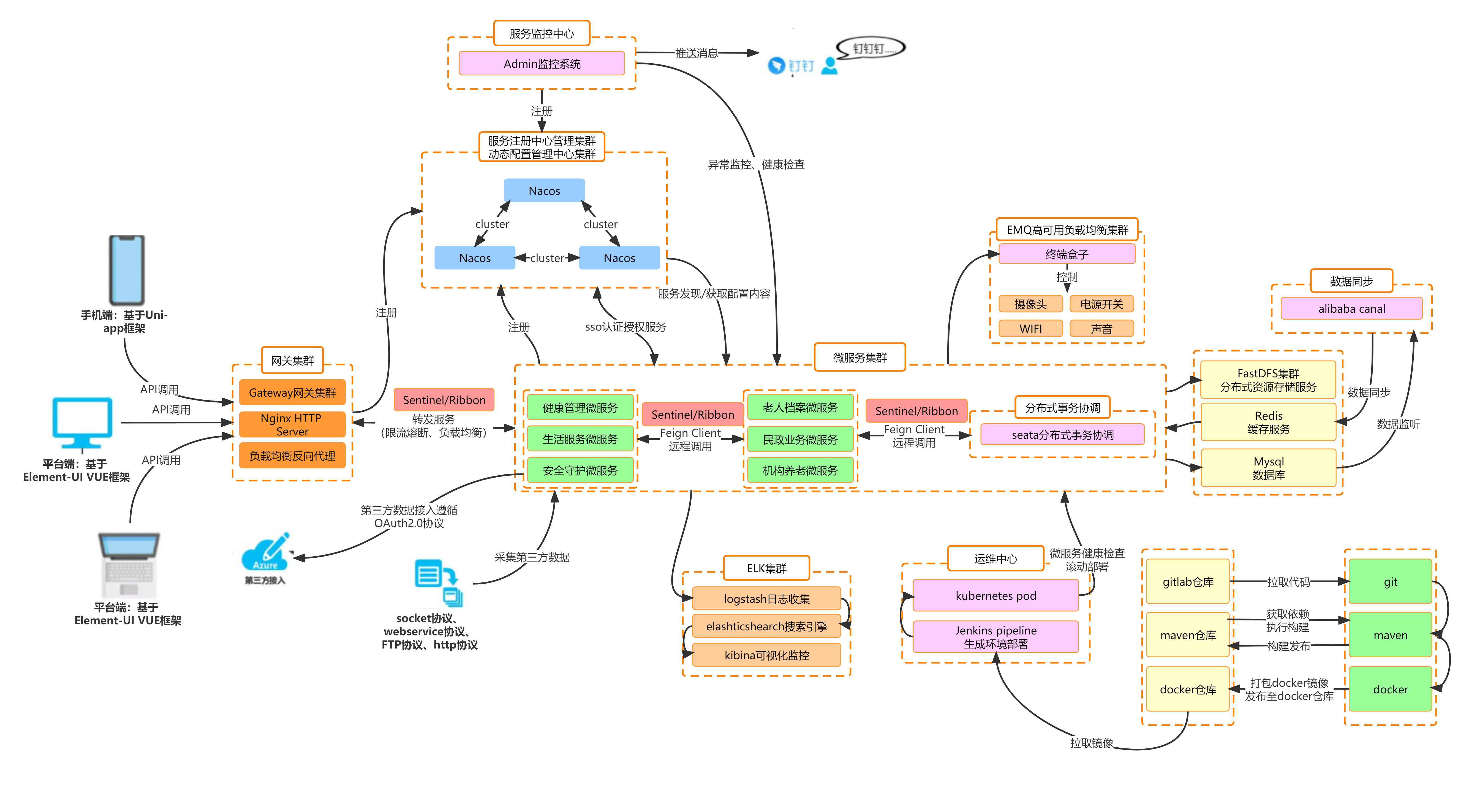
  • 后端:采用主流Java开发语言,微服务架构,基于SpringCloudAlibaba框架,具备高性能、高并发、高可用、高可拓展特性,单节点支持10万+并发请求
  • 前端:采用流行的Vue.js+ElementUI,页面设计简洁美观,表单设计随需调整,所见即所得,支持多终端自适应显示
  • 手机端:基于Vue.js的Uni-app技术路线,支持一套代码多端生成,覆盖APP、H5、微信小程序,降低50%开发成本
  • 微服务架构松散耦合、面向服务,可根据不同应用场景搭配不同系统模块,随需扩展应用,适配各类养老/社区场景
技术架构
资质证书

核心技术能力

大数据分析
AI智能识别
物联网接入
区块链存证
音视频通话
LBS定位服务
畅颐康养智慧服务平台著作权
畅颐康养作品登记证书
APP电子版权认证证书
等保三级认证证书

企业文化

秉持核心价值观,成就客户、成就品牌、成就员工

企业定位
国内领先的私域平台公司,专注于智慧康养领域的技术研发与运营服务,打造有温度的智慧养老解决方案。
核心理念
诚信、敬业、务实、创新,以客户需求为导向,以技术创新为驱动,以优质服务为保障,持续创造价值。
发展目标
大众化、品牌化、专业化,三年内覆盖全国100个城市,服务1000万用户,成为智慧康养领域的标杆企业。
企业使命
成就客户、成就品牌、成就员工,用科技赋能养老,让每位老人都能享受有尊严、有品质的晚年生活。